


清远市中小学生综合实践活动教育基地是响应清远市委“十大行动方案”重大任务清单工作部署,配合市政府、市教育局推进我市中小学生综合实践活动教育工作而建设,以创建市属综合实践活动教育基地标杆为目标,打造高标准中小学生综合实践教活动基地的重要举措。项目由清远市旅游投资集团有限公司投资建设,基地占地面积428亩(其中一期197亩,二期231亩),一期投资1.7亿元;单日可同时容纳4000名学生食宿,1000名成人团建素拓培训活动。
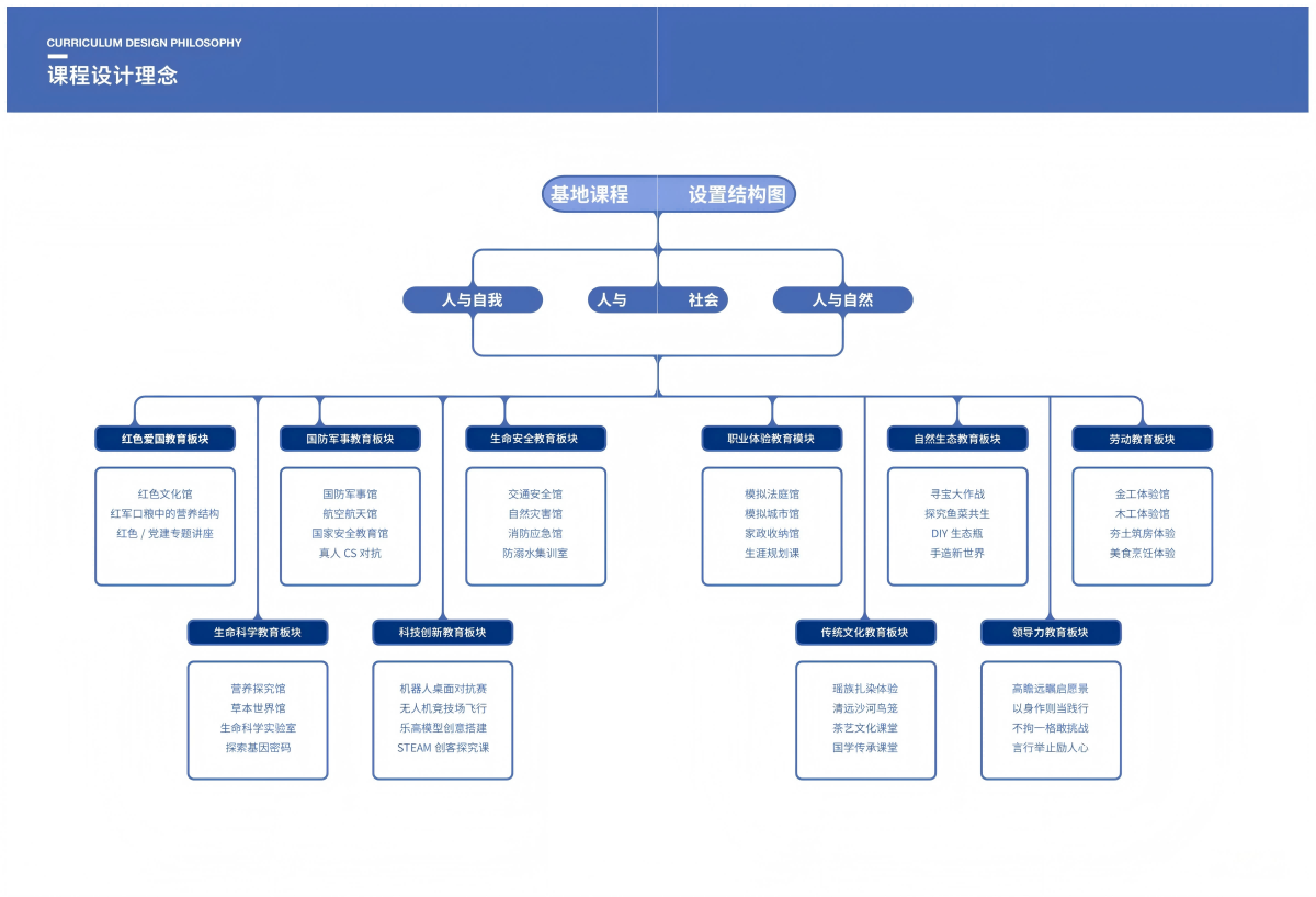
基地以“一心、两轴、五区域”为布局,“一心”即综合实践体验中心,“两轴”即学生综合实践体验轴、成人党团培训体验轴,“五区域”即教学实训区、生活休息区、体育运动区、户外拓展区、接待展示区。同时基地引进华南师范大学研基地以国家《中小学生综合实践活动课程指导纲要》为指导,开设生命科学实验室、人工智能馆、元宇宙VR馆、航空航天馆等二十六个主题场馆,目前已经研发出十大课程板块、110余门适合小学到高中全学龄段的综合实践活动课程,为清远市教育高质量发展和全民国家安全教育贡献国企力量和担当。
基地立足清远,辐射大湾区,面向全国,集中小学生综合实践活动课程、冬夏令营团建培训功能于一体。基地致力于打造成为中小学生综合实践活动教育战略高地。




航空航天馆是一个充满神秘和惊奇的宇宙世界。在这里,你将有机会近距离接触到人类的航天历史,了解各种飞行器的相关知识。馆内还设置了华夏飞船、VR望远镜、星空全系投影等装置,让学生在娱乐中学习,增长见识。
航空航天馆还是一个科普教育基地。为学生提供了多种教育活动和课程,包括科学讲座、动手制作模型等,旨在培养学生的学习兴趣和探索欲望,帮助他们更好地理解和掌握科学知识。


交通安全主题体验馆是专为学生提供的安全教育场所。其目标是通过互动式的展示和体验,让学生深入理解交通规则的重要性,从而提高他们的交通安全意识。体验馆提供了各种互动式的展示,包括模拟驾驶、模拟碰撞、模拟交通指挥、模拟醉酒体验等,让参观者能够亲身体验到违反交通规则可能带来的严重后果。
通过交通馆的参观体验,让每学生都能深刻理解到遵守交通规则就是保护自己和他人的生命。


国防军事主题体验馆是一个集科技、历史、教育于一体的综合性场馆,旨在通过互动体验,让学生深入了解国防科技的发展历程和重要性。国防军事主题体验馆的展示内容丰富多样,涵盖了从古代到现代的国防科技发展历程。不但能提升学生的观察力和专注力,还能提升学生的判断力和思考决策力。通过参观体验,学生可以了解到国防科技的重要性,认识到科技对于国家安全的影响。


消防应急体验馆是一个集科普教育,实践操作、应急演练于一体的综合性场馆。通过参观消防应急体验馆,学生们可以更加直观地了解到火灾的危害,增强自己的防范意识,从而降低火灾事故的发生率。馆内设置了一系列实践操作环节。学生可以学习如何正确使用灭火器、灭火器材、学习如何进行火场逃生等实用技能,让学生在面对火灾时能够迅速,正确地采取应急措施。


自然灾害主题体验馆是一个全方位、多角度展示自然灾害的平台。在这里,学生可以通过各种互动展示和模拟体验,亲身感受自然灾害的威力,了解它们产生的原因和影响。在这个体验馆里,不仅可以感受到自然灾害的恐怖,更可以学习到如何预防和应对这些灾难。通过这个体验馆,让学生有机会直面自然灾害,理解它们的本质,学习如何保护自己和他人。


引进倍特生命科学的标准化科普实验室,围绕动物、植物、微生物、环境、营养、健康六大方面主题,引领学生使用物理学的仪器和设备、数学的逻辑和思维、化学的试剂和方法,以人文情怀为指引,探索生命的奥秘,揭开世界的规律。构建了“生活中的生命科学”、“吃货的生物学修养”、“垃圾分类与能源转化”、“蕴藏在中医药中的生命科学”、“传染病防疫”、“劳动教育中的生命科学”、“非遗中的生命科学”、“红色文化中的生命科学”八大主题课程及配套评价体系。

幻海奇观,海底漫步。依托全息数字技术打造的现代化沉浸式全息数字海洋馆,全新视觉技术震撼呈现海底森林、海底山脉、海底大鱼群,墙面投影互动系统,触摸墙面画面区域的瞬间,呈现奇特交互感,丰富的特效影像让海底世界的神奇生物与瑰丽景观动起来,高速稳定的信息传输能力和强大的图形处理能力,保证画面效果流畅自如,使学生们高度沉浸于海底世界,感受海洋真实魅力,激发学生保护海洋意识。

防溺水集训室是一个专门用于进行防溺水教育和集训的场所。场馆设有10m*40m*1.4m的恒温泳池,可以满足200名学生同时开展防溺水安全教育和自救/救援集训,为学生实践活动提供安全、舒适的环境,防溺水集训室还拥有一支专业的教练团队。在防溺水集训室中,学生们可以学习如何避免溺水事故的发生,以及如何在发生溺水事故时进行自救和救援。场馆进行模拟溺水场景、心肺复苏训练等训练和活动。































联系电话:13823703612 刘经理
扫码加微信(刘老师)
扫码加微信(廖老师)