

潮汕,一个神秘而美丽的地区,被誉为“岭南水城”“活动 府城"“百年商埠"。这里,时光是匠人手中的朱泥,在旋转间化作薄如蝉翼的手拉壶;是潮绣娘指尖的金线,一针一线 绣出立体的龙凤图腾。韩江水流淌着唐宋的风雅,广济桥的 梭船依旧演绎着"十八梭船廿四洲"的千年绝唱,而骑楼长廊下,南洋往事与当代潮流正在上演奇妙的化学反应。 潮汕的味道,是米其林厨师也复刻不出的极致——从10秒 涮烫的牛肉火锅到入选非遗的狮头鹅卤味,从"海洋冰淇淋" 生腌到七十二变的粿品艺术。这里的美食哲学,早已超越味觉,成为世界读懂东方的密码。


潮汕地区(涵盖汕头、潮州、揭阳、汕尾)是中国东南沿海独具特色的文化圈,素有“海滨邹鲁”“美食之乡”“华侨之乡”的美誉。这里不仅是古代海 上丝绸之路的重要节点,也是近代中国改革开放的前沿阵地。潮汕文化融合了中原古韵、海洋文明、侨乡特色,形成了独特的语言、饮食、工艺和商贸传统。 同时,潮汕人敢闯敢拼的“红头船精神”和现代科技产业的崛起,也为研学提供了丰富的实践案例。










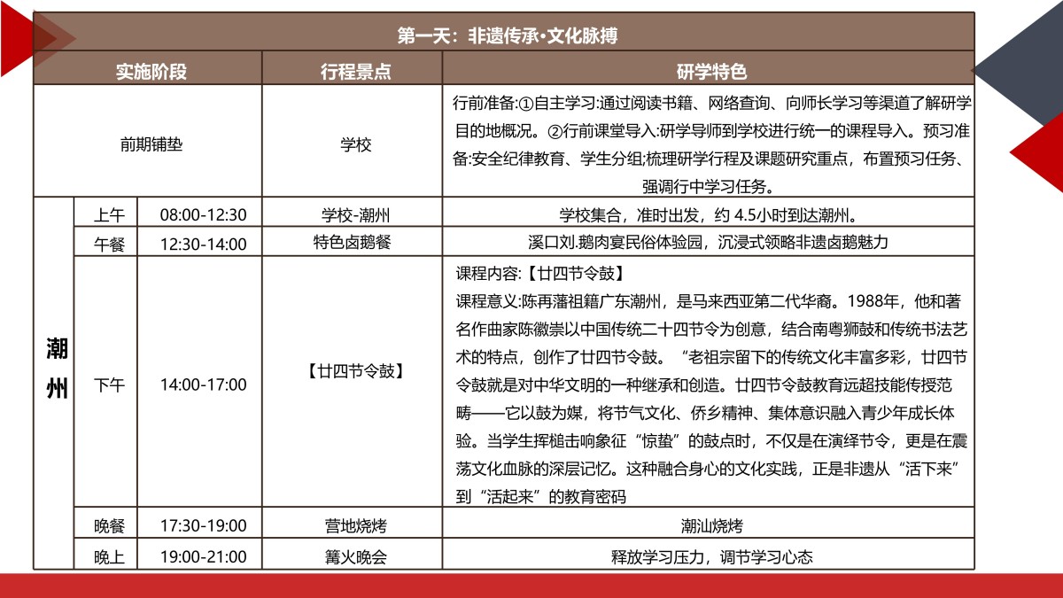
陈再藩祖籍广东潮州,是马来西亚第二代华裔。1988年,他和著名作曲家陈徽崇以中国传统二十四节令为创意,结合南粤 狮鼓和传统书法艺术的特点,创作了廿四节令鼓。“老祖宗留下的传统文化丰富多彩,廿四节令鼓就是对中华文明的一种继承和 创造。要让更多年轻一代接受古老的传统文化,就需要对文化不断创新,用今天的方式来包装传统文化。

一场“篝火烟花晚会”是融合了温暖、浪漫、激情与梦幻元素的完美夜晚活动。破冰,背景音乐轻柔。点燃篝火 ,成为焦 点,篝火时光 、唱歌、玩轻松的游戏。享受篝火的温暖和氛围。开始准备烟花,烟花表演、燃放烟花!选择匹配的背景音乐,将晚会推向最高潮。大家继续围坐篝火,回味烟花盛况,深入聊天 。播放更舒缓的音乐。

有小紫京城之称的【宋代潮州古城】是广东省第一批获得“ 国家历史文化名城”荣誉称号的两座城市之一,是中国优秀旅游城市,曾经是“十相留声”之地,素有“海滨邹鲁”、“岭海名邦” 之美誉。潮州有驰名中外的“潮州八景”,有“三山一水绕城廓” 的自然景观,更有以潮州方言、潮剧、潮州音乐、潮州工艺、潮 菜和潮州工夫茶等为代表的自成体系、独具一格的旅游文化。

耗资1.5亿元重建明清牌坊街,体会潮州人才辈出的古城底韵; 南宋以来,潮州城政治中心南移、商业区的扩展,古城南部成为潮州仕宦商贾聚居之地。清末潮州城吸引了潮州府许多富商大贾来这里建屋造园,繁衍生息,使这里的建筑、文化艺术、民风民俗在一 派浓郁的商贾情调中积淀下古城的无限甲第巷民居风华。甲第巷由 于宅院最为豪华气派,于是有了"甲第"之名。这一座座风格各异的古民居,积淀着古城深厚的传统文化,记载着无尽的古城风情。

潮韵飘香·一戏一茶、——沉浸式潮汕文化体验。"南国鲜花" 潮剧,中国最古老剧种之一。以潮汕方言演绎的戏曲瑰宝,其特 点在于:婉转唱腔:融合弋阳腔与昆曲特色,一句"十八相送"百 转千回。"戏棚脚吃工夫茶"是潮汕独特景观,看戏时茶盘直接嵌 入观众椅扶手,堪称"东方歌剧院的茶文化"凤凰单丛:蜜兰香、 鸭屎香等十大香型,杯底留香三日。

潮州儒学宫,又称海阳县儒学宫或潮州孔庙,是位于广东省潮州市湘桥区的一处历史悠久的文化遗址,始建于南宋绍兴年间 (约1100年),是潮州古代教育的重要场所。儒学宫最初建于南宋绍兴年间,后因战乱损毁,明洪武二年(1369年)重建大 成殿,历代多次修缮增建,形成规模宏大的建筑群。

潮州镇海楼是潮州古城的重要历史建筑和文化地标,始建于 明洪武年间(1369年),曾是潮州府衙的谯楼(瞭望防御建筑) ,象征着潮州作为粤东政治、经济、文化中心的辉煌历史146。 该楼在辛亥革命期间(1911年)被毁,后于2021年启动复建工 程,复建后的镇海楼遵循“原形制、原结构、原材料、原工艺” 原则,坐北朝南,共三层,采用砖石木瓦结构,外观庄重古朴。

韩文公祠是为纪念唐代著名文学家、思想家、政治家韩愈( 768—824)而建的祠庙。韩愈字退之,世称“韩昌黎”,谥号 “文”,故后人尊称其为“韩文公”。他是“唐宋八大家”之首 ,倡导“古文运动”,对中国文学影响深远。始建于北宋咸平二 年(999年),后迁至现址(南宋淳熙十六年,1189年)。依 山而建,格局庄严,主体建筑包括牌坊、祠门、正殿、碑廊等。

考察世界最早启闭式桥梁、中国四大古桥之一、国家级文物保护单位——广济桥,了解其独特的建筑结构和深厚的文化积 淀。从郑昌时《韩江竹枝词》了解广济桥的故事,欣赏诗人眼中的桥上风景。感受古桥的文化传承与工匠精神,领略古代交通枢 纽的繁华与变迁。感受潮州浓厚的历史风情。

夜幕下的潮州古城宛如一幅流动的水墨长卷——韩江两岸的光影艺术将千年文脉娓娓道来:金山大桥如虹卧波,"十八梭船" 湘子桥流光溢彩,"一江两岸"的光影叙事既延续了古地图的笔墨 意趣(山水城文浑然天成),又创新演绎出"古风伴潮韵"的城市美学(远山近水皆入画),让每个驻足者都能在璀璨灯火中读懂这座国家历史文化名城的诗意栖居。

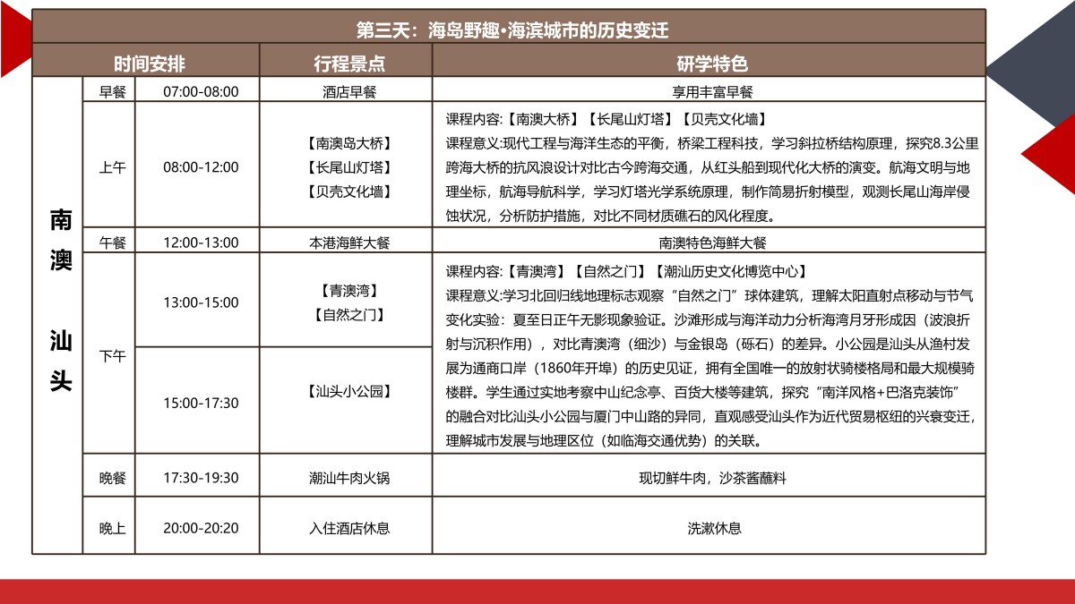
南澳岛(Nan'ao Island),位于中国广东省汕头市南澳县, 北濒柘林湾、南濒南海,介于东经116°56′~117°9′、北纬 23°24′~23°29′,属基岩质大陆岛,中华白海豚重要栖息地,被 誉为“东方夏威夷”。南澳岛是中国唯一的全岛域国家AAAA级 旅游景区,是南澳县唯一有居民居住的岛屿。

汕头南澳长尾山灯塔(又称长山尾灯塔或启航广场灯塔)是 南澳岛最具标志性的景点之一,位于南澳大桥入口附近,长尾山 灯塔不仅是南澳岛的“第一眼风景”,更是摄影、日落观赏的绝 佳地点。其鲜亮的红色塔身与壮阔的海景、跨海大桥共同构成了 一幅迷人的画卷,成为游客登岛必打卡的景点之一。

青澳湾,一个优美的海滨胜地,其湾口朝向东南方向,湾腹 深邃,弯曲的海岸线长达2.9公里,宛如一幅天然画卷。在湾头, 一座新落成的凉亭矗立,名为"览月亭",为这片美景增添了一抹 人文气息。沿着孤形沙滩,成片的木麻黄树排列有序,它们与沙 滩共同构成了一道翠绿的屏障,为海滨景色增添了生机和活力。

汕头南澳岛北回归线自然之门(又称“自然之门”标志塔) 是南澳岛最具标志性的景点之一,位于青澳湾北回归线广场,是 我国第11座北回归线标志塔,也是全球唯一一座位于海岛上的 北回归线标志建筑。

南澳岛的海岸线总长约为 77公里至94.3公里(不同来源统 计略有差异)2610。其中,主岛海岸线约77公里,而包括周边 小岛在内的总海岸线可达94.3公里610。南澳岛的海岸线曲折多 变,岸线系数居广东省沿海市县之首。沿途可欣赏 蓝天、碧海、 沙滩、山林 等自然风光.

潮汕历史文化博览中心(潮博中心),位于广东省汕头市濠江区南滨路南,坐落于华侨试验区中信滨海新城人文中轴线,背 靠礐石风景区的笔架山,面向汕头内海湾,是潮汕历史文化博览 园的核心建筑。藏品类别涵盖嵌瓷、木雕、石雕、彩画等,藏品 包含潮汕地区自人类活动以来的社会变迁的藏品资料、潮汕地区 出土的标本、相关文物、风俗习惯的证物等实物藏品。

是汕头老市区旧城的胜迹,是汕头历史商业区繁华见证,也是海内外潮汕胶几人(自己人)和友人思乡流连怀旧的好去处。1934 年 4 月续建一座八角楼, 红柱绿瓦 ,亭四周筑石椅,名为"中山纪念亭",俗称【小公园】。文化大革命 中的 1969 年 ,亭遭拆毁。1985 年园林部门在原址重建假山、喷水池,植种 椰子树、鱼尾葵等乔木和灌木 ,作为街心绿岛。1997 年升平区鮀岛建筑公司 重建"中山纪念亭" ,后 2016 年末再次重建。小公园雅观倍增,独具一格。【百货大楼】曾经粤东最大的商业场所-----汕头南生贸易公司,装有汕头市历史上第一部电梯,是老汕头的标志性建筑及小公园的象征之一。

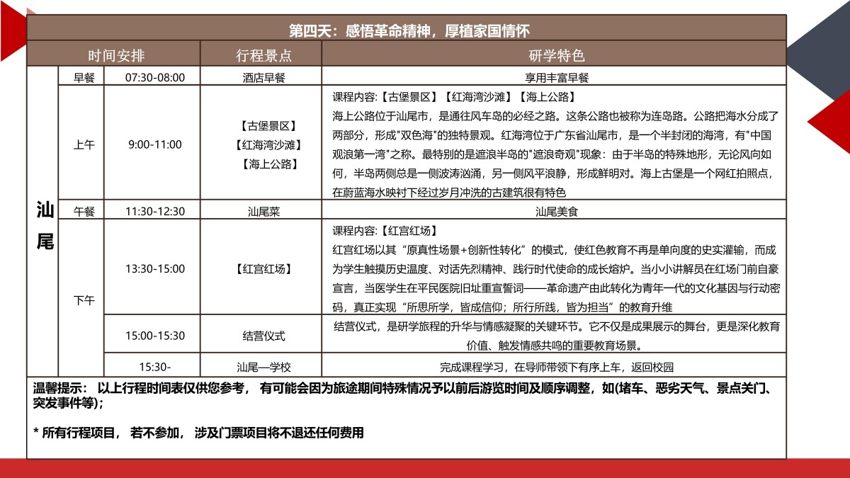
海上古堡是一个网红拍照点,在蔚蓝海水映衬下经过岁月冲洗的古建筑很有特色。

海上公路位于汕尾市,是通往风车岛的必经之路。这条公路也被称为连岛路。公路把海水分成了两部分,形成"双色海"的独特景观。

红海湾位于广东省汕尾市,是一个半封闭的海湾,有"中国观浪 第一湾"之称。最特别的是遮浪半岛的"遮浪奇观"现象:由于半岛的 特殊地形,无论风向如何,半岛两侧总是一侧波涛汹涌,另一侧风 平浪静,形成鲜明对。

红宫红场旧址位于广东省汕尾市海丰县城中心,是中国共产党早期革命活动的重要遗址,也是全国第一个工农红色政权——海丰苏 维埃政府的诞生地。其核心建筑群包括红宫、红场及周边革命旧址, 见证了彭湃同志领导下的海陆丰农民运动和苏维埃政权建设的光辉。


溪口刘”鹅肉宴自始祖建阳刘公创乡,已历七百多年。招牌卤鹅 均采用180天散养狮头鹅传承古法卤制,因出品口感嫩滑、香甜可口、 肥而不腻而远近闻名。民俗园地处溪口乡,这里民风淳厚,千年民 俗渊源流长。创始人刘培群为弘扬传承卤鹅技艺,倾心打造了“溪 口刘”鹅肉宴品牌,本着立根潮州,香传全国,名扬世界的经营宗 旨,让溪口卤鹅世代相传,生生不息。

乡泮耕读园烧烤菜单-10人菜单(丰俭由人)
【招牌烧烤】:大骨肉相连、五花肉、战斧牛肉串、牛胸口油、牛 肉丸串、鸡翅、鸭肠串、牛肚串、濠品肠、蟹柳、红柳枝羊肉串
【海鲜类烧烤】:鱿鱼板、秋刀鱼、大虾
【蔬菜】:玉米串、时蔬

潮州菜,也称潮汕菜,简称潮菜 ,是享誉中外的一大菜系,是中国四大菜系之粤菜的主干与代表,是香港饮食文化重要的 组成部分 ,香港有港式潮菜。 潮州菜分为本土潮州菜、港澳潮州菜、海外潮州菜三大分支。 潮州菜是起源并形成于潮州府的 中国菜 ,潮州府包括现在的揭阳、潮州、汕头三市 。联合国评定的“世界美食之都” 和“全球网民推荐的最中国美食城市”。

潮州菜,也称潮汕菜,简称潮菜 ,是享誉中外的一大菜系,是中国四大菜系之粤菜的主干与代表,是香港饮食文化重要的 组成部分 ,香港有港式潮菜。 潮州菜分为本土潮州菜、港澳潮州菜、海外潮州菜三大分支。 潮州菜是起源并形成于潮州府的 中国菜 ,潮州府包括现在的揭阳、潮州、汕头三市 。联合国评定的“世界美食之都” 和“全球网民推荐的最中国美食城市”。

新深度唤醒”海鲜大咖餐,船说海语、大咖盘食材活海鱼、 虾、蟹发、贝类、扇贝、鱼饺、配餐菜品内容、鱼村酱香海鸭肉 木耳炒鸡蛋腐竹烧肉片 蒜蓉炒时蔬紫菜肉丝汤

潮汕牛肉火锅是中国美食界的一股清流,以“鲜切、鲜吃、 鲜味”闻名。牛肉从屠宰到上桌不超过4小时,现点现切,刀工 精细,搭配清甜牛骨汤底,完美展现牛肉的本味。每日新鲜屠宰 :潮汕本地黄牛(如秦川牛、土黄牛),肉质嫩滑、脂肪分布均 匀。现点现切:师傅刀工精准,不同部位厚薄不一,确保最佳口 感。牛骨清汤底:只用白萝卜、玉米、牛骨熬制,不抢牛肉鲜。

潮州菜,也称潮汕菜,简称潮菜 ,是享誉中外的一大菜系,是中国四大菜系之粤菜的主干与代表,是香港饮食文化重要的 组成部分 ,香港有港式潮菜。 潮州菜分为本土潮州菜、港澳潮州菜、海外潮州菜三大分支。 潮州菜是起源并形成于潮州府的 中国菜 ,潮州府包括现在的揭阳、潮州、汕头三市 。联合国评定的“世界美食之都” 和“全球网民推荐的最中国美食城市”。









联系电话:13823703612 刘经理
扫码加微信(刘老师)
扫码加微信(廖老师)